How to reclaim your attention

Psychological minimalism is a way to clarify your life by cutting the mental noise from your environment and routines

by Yousri Marzouki, cognitive psychologist

A cluttered room with books, papers, toys and shelves filled with various items, including a table football game.

Listen to this article

28 minute listen

We live in an age full of advice on how to stay focused. And yet, even with so many tips and tricks at hand, many of us still feel dispersed, as if our attention is being siphoned away by forces operating just beyond our awareness. What if the issue is not a lack of techniques, but an excess of cognitive noise?

As a cognitive psychologist, I find myself asking: what triggers our compulsive actions in the first place? What convinces us that the unnecessary is necessary? The answers have informed my approach to greater clarity and focus – I call it psychological minimalism – that I will share with you in this Guide. While exploring the concept, I’ve come to see it less as a design choice or consumption trend and more as a quiet, persistent rebellion against the chaos of modern life. It raises the question: what if wellbeing is not something we chase through abundance, but something we recover through intentional reduction?

With psychological minimalism, rather than relying on constant self-regulation, clarity begins to emerge more naturally as fewer demands compete for limited cognitive resources. This shift is subtle, but significant: attention becomes less about moment-to-moment control and more about structural support.

This Guide is for anyone who feels recurrently overwhelmed by inputs, pings and tabs, and who aspires to regain focus without adopting an austere lifestyle. Maybe you can relate to the experiences of Leyla, a mid-career lecturer and parent who begins each day with good intentions and 23 browser tabs. By noon, she has answered 37 messages, accepted two meeting invites she didn’t need, skimmed three papers without finishing any, and postponed the one task that actually matters. After work, she scrolls through group chats to ‘catch up’, only to feel more behind. None of this is dramatic; it’s just the constant hum of daily demands. What unnerves Leyla isn’t the workload, but the sense that her attention has been outsourced to pings and defaults she never chose.

Psychological minimalism can give Leyla – and you – a lifestyle where presence, not distraction, becomes the natural default. By psychological minimalism, I’m not talking about mere tidiness, but a practical way to optimise your attention and recover your agency through the intentional reduction of mental noise. The aim is cognitive clarity via fewer inputs, distilled choices, and settings centred around presence and focus. While design minimalism emphasises appearance and object count, psychological minimalism directs attention and reduces cognitive friction. It values stable defaults and consistency over speed. Applied routinely, the following practices will turn small subtractions into lasting clarity, steadier mood, and a quiet scaffold you can lean on during times of uncertainty.

Key points

  1. Psychological minimalism is an approach based on cognitive psychology. It involves making intentional reductions to your environment and routines to reclaim your attention.
  2. Audit your attention leaks. Before you can begin making reductions, you need to be aware of where the cognitive noise is coming from, such as through unnecessary notifications, excessive micro-decisions (small decisions of little consequence) or too much task-switching.
  3. Make digital reductions. The process of reducing cognitive noise begins with the digital domain. Use your attention audit to see where the main sources of noise and interruption are occurring, and then turn off or remove anything that is unnecessary.
  4. Make physical reductions. Reduce the visual and material clutter in your physical environment – anything that provokes micro-decisions or distraction.
  5. Make temporal reductions. Adopt simple, repeatable rituals to structure your day, reduce decision-making, and prevent cognitive clutter from returning.
  6. Make deliberate decisions and acquisitions. After you’ve made these reductions, you need to govern what enters the system from this point on.
  7. Build your metacognitive knowledge. Review, recalibrate, and extend the previous steps by recording once a week what helped, what crept back, and plan one tweak for the next cycle.

What to do

Audit your attention leaks

This is about laying the foundations for psychological minimalism – awareness precedes subtraction.

The action: assess cognitive clutter by spending one day noting where your attention leaks, such as through micro-decisions, notifications, open tabs and overlapping commitments. Identify the two or three highest-frequency, lowest-value inputs.

Why it works? The mind is biased toward simplicity and efficient coding to help reduce cognitive load, support faster processing and promote coherent functioning across the brain. Attention leaks are small, automatic shifts of attention, such as glancing at the phone, reflexively switching tabs, or monitoring incoming notifications. They can drain your cognitive resources and impede your neural functioning without you realising it. Similarly, too many micro-decisions – rapid, low-stakes choices like ‘Do I check this alert?’ or ‘Which tab should I open next?’ – produce decision fatigue, which can lead to reduced self-control, increased impulsivity and a tendency to avoid complex thinking. By naming the highest-frequency, lowest-value inputs, you will be well placed to reduce cognitive load at the source and restore functional coherence.

How to do it (throughout, I will use Leyla’s story to share examples of specific actions you can take): Leyla prints a one-page tally sheet and keeps it beside her laptop for a single day. Every time she glances at her phone, jumps to a new tab, or answers a non-urgent ping, she makes a quick mark. By late afternoon, a pattern is undeniable: dozens of lock-screen checks, a stream of group-chat peeks, and constant tab-hopping during grading. Three leaks dominate nearly everything else. With the noise now visible, the next step has its targets.

Reduce the cognitive noise

Having completed an attention audit, the next move in psychological minimalism is the intentional reduction of unnecessary and unwanted inputs to help shield your attention for the work that matters. I recommend performing these reductions across three domains: digital, physical and temporal.

Make digital reductions

The action: make intentional reductions in the digital domain by identifying and removing the main sources of app noise and interruption. Disable non-essential notifications, simplify your phone and browser environment, and introduce clear digital boundaries such as scheduled email checks.

Why it works? Each notification, badge or incoming message functions as an attentional bid that forces your brain to evaluate whether to disengage from your current task. Even when you ignore them, these signals impose a control cost: attention must be actively suppressed, redirected or re-stabilised. Over time, this produces cognitive fragmentation rather than simple distraction.

Digital interruptions also amplify attentional residue. Task-switching studies demonstrate that, when people shift between activities, a portion of their attention remains anchored to the previous task, impairing performance on the subsequent task. Notification-heavy environments encourage rapid, shallow switching, leaving attention perpetually divided.

By reducing digital inputs at their source, psychological minimalism lowers extraneous cognitive load, limits unnecessary task transitions, and allows attention to stabilise for longer periods. Importantly, this is not about abstaining from technology, but about reclaiming agency over attentional timing. When digital prompts no longer dictate when attention must shift, you regain control over how and when you engage. Attention moves from being reactive to being intentionally deployed.

How to do it: using her attention audit, Leyla identifies notifications, lock-screen checks and constant tab-switching as her primary attention leaks. Rather than attempting to use more self-discipline, she intervenes at the level of the environment. She turns off all non-urgent app notifications and removes social apps from her home screen, ensuring they require a deliberate action to access. She sets her email to manual fetch (rather than automatic and constant download), with two scheduled check-ins at 11:30 am and 4:30 pm. She closes her browser tabs at the end of each work block, preventing unfinished loops from carrying forward. These changes immediately reduce the number of attentional bids competing for priority. With fewer prompts demanding evaluation, Leyla notices that tasks feel easier to initiate and sustain. Work unfolds in longer, more coherent stretches, and her day feels less fragmented. Rather than using her attention to monitor technology, she experiences it as something she can place and keep, supported by an environment that asks less of it.

Make physical reductions

The action: reduce visual and material clutter in your physical environment (for example, your desk or work surface) by keeping only what is necessary for the task at hand. For each item you remove, replace quantity with spatial clarity by explicitly naming what that subtraction is protecting (a priority, a value or a concrete next action), so that the space actively supports focus rather than generating micro-decisions.

Why it works? At the physical level, psychological minimalism mirrors effective category-first decluttering methods, such as KonMari, a decluttering practice outlined in Marie Kondo’s international bestseller The Life-Changing Magic of Tidying Up (2011), which centres on the principle of keeping only what ‘sparks joy’, creating a sense of order and calm within the chaos. Decluttering by category (eg, clothes, books, papers, miscellaneous, and sentimental items), as popularised in KonMari-style approaches, rather than by location, relies on emotional connection to our belongings, and acknowledges gratitude before discarding them. From a cognitive perspective, physical clutter is also not neutral: each visible object competes for perceptual processing and invites small and often unnecessary attentional decisions, even when no action is taken. This low-level visual competition increases cognitive friction and makes it harder for your attention to settle. By reducing visual and material inputs, physical space becomes less demanding on perception, allowing attention to stabilise rather than fragment. In this way, physical reductions support focus, not by enforcing discipline, but by removing sources of silent interference that continuously tax attentional resources.

How to do it: next, Leyla looks at her workspace. She notices that visual clutter triggers frequent micro-decisions (‘Where did I put that?’, ‘Should I switch tasks?’). She clears her desk to the essentials: laptop, notebook, pen and a single book-in-progress. Everything else goes into one of several labelled drawers. The simplified surface reduces visual noise, and makes it easier to settle into the task at hand.

Make temporal reductions

The action: translate earlier reductions into stable, time-based routines (or ‘temporal defaults’) that make focus more accessible than distraction. This includes using simple, repeatable rituals to structure your day, reduce decision-making, and prevent cognitive clutter from returning.

Why it works? Temporal defaults reduce the cognitive cost of repeatedly deciding when and how to focus. When time remains fluid and unstructured, attention is continually renegotiated through small, often unconscious choices, which increases decision fatigue and weakens follow-through. By fixing a small number of time-based anchors in advance, psychological minimalism shifts attention from moment-to-moment control to structural support.

Stable routines also reduce context switching. Time-based defaults limit costly task transitions by concentrating effort into protected windows rather than scattering it across the day. In this sense, temporal reductions do not restrict freedom but conserve cognitive resources by removing unnecessary choice. Ultimately, these simple rituals will help prevent attentional drift. Focus is fragile when it depends on motivation or willpower alone. However, it becomes more reliable when it is embedded in predictable temporal cues such as a fixed focus block, scheduled communication windows, or a weekly reset.

How to do it: once her spatial and digital clutter are reduced, Leyla begins examining her weekly calendar. She notices that one recurring meeting consistently fragments her afternoons and erodes her concentration. She cancels this low-value commitment and protects a 45-minute post-lunch focus block each day. This creates a dependable window of uninterrupted work. To keep this time protected, Leyla introduces a short daily ritual. Each morning, she writes a Daily Card, completing three entries as relevant for the day ahead (examples shown below):

  1. Protect: 45-minute post-lunch focus block for manuscript edits.
  2. Do first: grade section A (30 minutes); send seminar outline (15 minutes).
  3. Boundaries: email at 11:30 am and 4:30 pm only; phone face down until lunch.

These entries translate earlier reductions into temporal commitments. Muted notifications protect the focus block. A defined first task limits tab drift. Scheduled email windows reduce context switching.

During the focus block (1 pm-1:45 pm), Leyla works in a dedicated setup: laptop in a ‘focus’ browser profile (editor and sources only), site blocker on, phone in another room. Self-written instructions written earlier on the Daily Card (such as ‘Manuscript → 45 mins → edit Methods’) cue the task and reduce hesitation at the start. Between tasks, she inserts a brief micro-reset: two minutes of slow breathing (inhale for four, exhale for six) to clear cognitive residue and prevent reflexive tab-hopping.

After the focus block, a five-minute walk around the courtyard marks a clean transition back to meetings or teaching preparation. On Fridays, Leyla runs a 20-minute weekly reset to set the next week’s defaults, such as one protected focus block per day and one key deliverable per day (she will fill in the details next week on each daily card). By fixing these temporal anchors in advance, attention no longer depends on momentary motivation but on a stable structure that makes focus reliably accessible.

Make deliberate decisions and acquisitions

To keep the system intact, psychological minimalism must now shift upstream from managing attention in the moment to governing what enters the system from this point onwards – what I call habit integration. This begins with making deliberate decisions and acquisitions.

The action: with earlier reductions in place, apply the same logic to new commitments and acquisitions. Before saying yes to a request, installing an app, or buying an item, pause briefly and run a simple filter: Is it essential? Is it durable? Will it simplify upkeep? Will it reduce attention load rather than add to it? If the answer is negative or unclear, treat the choice as a ‘no for now’. The aim is not minimalism as restraint, but protecting attention from future friction.

Why it works? Deliberate decisions and acquisitions prevent attentional clutter from re-entering the system once earlier reductions are in place. Many sources of cognitive overload do not come from what we already own or do, but from what we repeatedly add: new tools, new commitments and new obligations that quietly introduce maintenance costs, notifications and decision points. Each addition creates future demands on attention, often long after the initial choice is forgotten.

By applying a simple pre-commitment filter before acquiring or agreeing to something new, psychological minimalism shifts decisions upstream. Instead of managing friction after it appears, attention is protected in advance. This reduces the number of low-grade decisions required later, and stabilises the attentional environment created by earlier spatial and temporal reductions. Notably, this practice reframes minimalism away from deprivation and toward selectivity. The goal is not to own or do less in general, but to prevent avoidable sources of distraction, maintenance and mental noise from accumulating. When acquisitions and commitments are aligned with durability, simplicity and attentional economy, focus becomes easier to sustain without relying on constant self-control.

How to do it: whenever a potential new tool, purchase or commitment appears, Leyla pauses before responding and runs the brief attentional filter. For instance, when a colleague suggests a new team app, Leyla notices that it would introduce another login, more notifications and overlapping functions. Although it appears useful, it adds future maintenance and attentional demands, so she declines. When a friend recommends a desk lamp, she applies the same filter. The lamp offers steady light and removes a recurring source of visual strain, so she buys it and stops searching for alternatives. She uses the same rule for commitments. A vague committee invitation with an unclear purpose and recurring preparation is declined. A monthly writing circle with fixed timing, clear value and minimal administration is accepted. Each decision trims future friction before it appears. Over time, this practice stabilises the attentional environment created by earlier spatial and temporal reductions. Fewer tools require upkeep, fewer commitments generate reminders, and fewer choices resurface later in the day. Attention is no longer spent managing additions after the fact, but is instead conserved by deciding deliberately at the point of entry. In this way, psychological minimalism becomes self-reinforcing: what is not added no longer needs to be managed.

Build your metacognitive knowledge

Psychological minimalism is sustained by metacognition (your understanding of your own mental processes). Metacognitive knowledge is built by regularly stepping back to see where you are spending your attention and simplifying the demands on your attention at the source.

The action: review, recalibrate, and extend the previous steps by recording once a week what helped, what crept back, and one tweak for the next cycle. Keep it humane by reminding yourself that minimalism is not austerity but a form of stewardship. Share the practice with family or teams to reduce collective overload.

Why it works? Brief and scheduled reflection creates a feedback loop that makes your defaults sticky, prevents drift, and turns subtraction into a learning system. This aligns with the brain’s simplicity bias and efficient coding: fewer inputs, clearer signals, lower cognitive load. Over time, this reflective loop turns reduction into a skill rather than a task, allowing attention to be adjusted before overload accumulates.

How to do it: Every Friday around 4 pm, Leyla opens a one-page template:

  • What helped? ‘Post-lunch 45-minute focus block worked four days out of five; keeping the phone in another room helped.’
  • What crept back? ‘Checked group chat during grading; accepted one unnecessary meeting.’
  • One tweak for next week: ‘Mute group chat from 9 am to 5 pm; use Do you need me there? reply template before accepting meetings.’
  • Attention budget: this week → Focus blocks 4; unplanned pings 7; tab hops 12 → the goal for the next week is: 4; 5; 9.
  • Stopped-doing log: ‘Turned off retail apps notifications; checking email only at 11:30 am and 4:30 pm.’

Leyla schedules a five-minute calendar slot for next week’s review, then tells her lab group: ‘I’m trialling two email windows a day and a post-lunch focus block; feel free to do the same.’ The shared routine lightens everyone’s load and keeps her accountable.

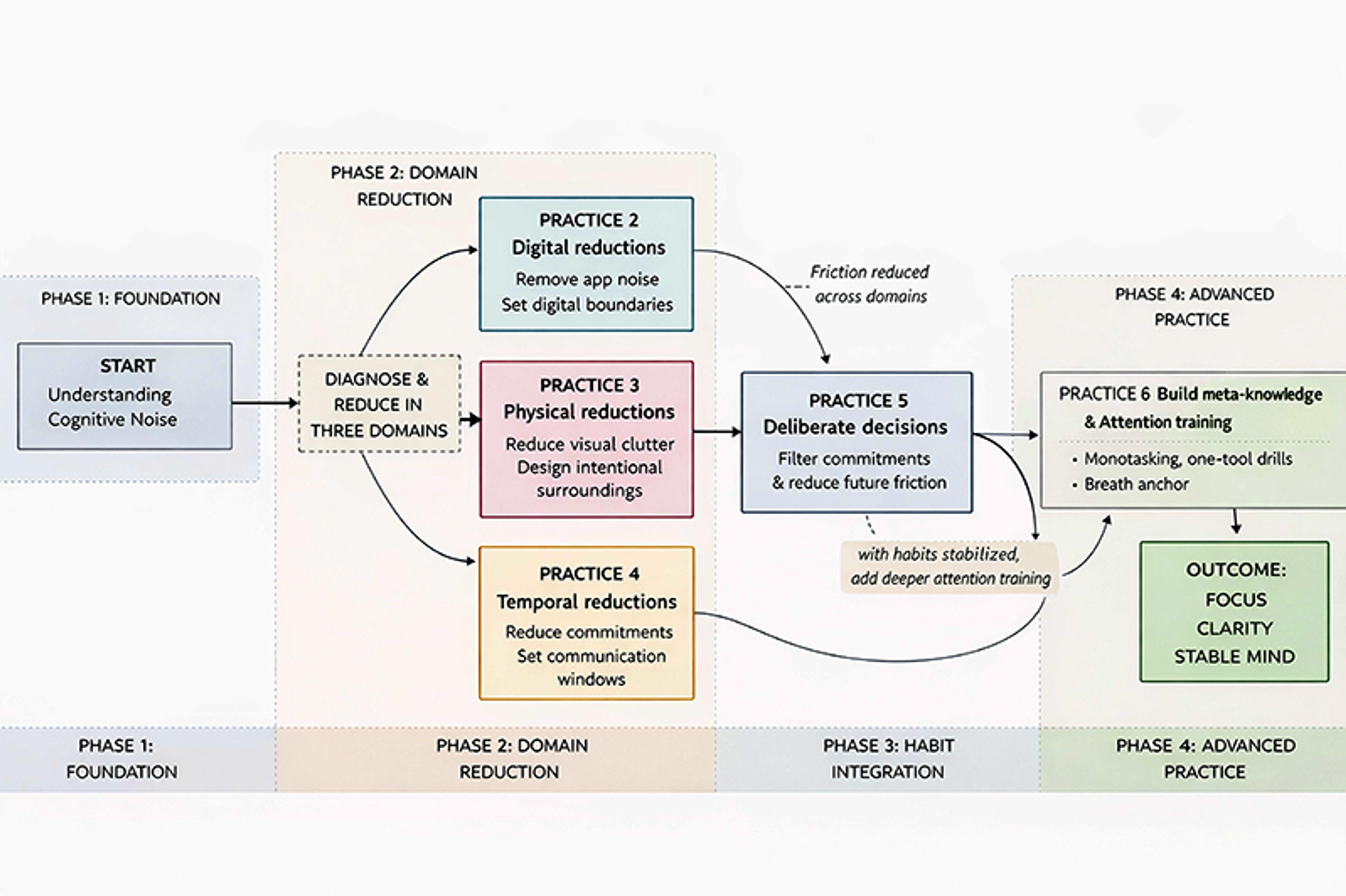
The steps I’ve outlined in this Guide unfold in a four-phase protocol: first, making cognitive noise visible; then reducing friction across digital, physical and temporal domains; followed by habit stabilisation; and finally through building meta-knowledge leading to the gradual deepening of attention (see the figure below and the Learn More section). Follow the protocol and, rather than relying on willpower or productivity techniques, you will shift your attention management from moment-to-moment control to structural support, allowing focus to emerge from intentionally designed environments, schedules and routines.

In time, beyond attentional and emotional clarity, psychological minimalism will help to reveal your self’s deeper structure. The minimal self is your most immediate, pre-reflective sense of self that is grounded in embodied awareness and direct experience. Unlike the narrative self, which is shaped by memory and identity over time, the minimal self represents the raw sense of being that emerges when distractions are reduced and attention returns to the present.

Flowchart illustrating phases and practices for reducing cognitive noise leading to focus and a stable mind.

The psychological minimalism protocol for restoring focus and clarity. It unfolds across four phases: 1) making cognitive noise visible; 2) reducing friction across digital, spatial and temporal domains; 3) stabilising habits through durable defaults; and 4) deepening attention via reflective meta-knowledge

Learn more

Training your attention beyond the core protocol

If you follow the steps in this Guide, it does not mean attention becomes effortless. Rather, it will become less contested. By removing avoidable sources of interference, psychological minimalism shifts focus from fragile willpower to durable structure. Attention no longer needs to be summoned repeatedly; it is supported by an environment that asks less of it. This creates the conditions under which deeper forms of focus can be trained and sustained.

Many people notice that focus starts to feel different once the core defaults of psychological minimalism are in place via reduced inputs, stabilised time blocks and protected attention. It arrives more readily, lasts longer, and returns more easily after interruption. At this stage, the aim is no longer to manage distraction, but to strengthen attentional recovery and stability. Research on monotasking (doing one thing at a time with total focus) shows that attention benefits when it is allowed to remain with a single, bounded activity rather than being fragmented across competing demands. The practices below will train your attention; they work precisely because the earlier protocol has already reduced background noise. Without that foundation, the following exercises become difficult to sustain; with it, they become restorative. Try them all and see what works for you.

  • Hands busy, mind settled (manual creative monotask): simple manual activities, such as sketching, contour drawing or repetitive craft, hold attention without overloading it. These tasks predictably engage perception and movement to allow attention to settle rather than strain.
  • Few words, full presence (constrained poetic focus): short poetic forms, such as a three-line poem or haiku, introduce constraint rather than freedom. By limiting length and choice, they reduce decision load while preserving meaning-making. Linguistic constraint focuses attention on immediacy and rhythm, supporting sustained awareness without encouraging rumination.
  • Nature as a scaffold for attention (light nature-based monotask): attention restoration theory (ART) shows that low-demand, lightly engaging activities with exposure to nature and green landscapes help replenish depleted attentional resources. Consequently, brief, unstructured engagement with natural settings such as gardening and walking outdoors invites what ART describes as soft fascination. Attention is held effortlessly, allowing recovery from directed effort while maintaining clarity and presence.

Together, these practices do not replace the protocol I shared in the What to Do section; they extend it. By training your attention under low-demand conditions, you will find clarity easier to access on demand, not through effort, but through recovery and reinforcement.

Links and books

The computer scientist and author Cal Newport writes books and essays and gives talks on attention, focus and the costs of constant task-switching, grounded in cognitive and organisational research. In his TED Talk ‘Why You Should Quit Social Media’ (2016), Newport discusses the benefits he’s experienced by reducing his exposure to digital cognitive noise.

The writer and consultant Nir Eyal’s book Indistractable: How to Control Your Attention and Choose Your Life (2019) offers a practical analysis of distraction and attentional design. You can also read about Eyal’s approach in the Psyche Guide ‘How to Be Indistractable’ (2024).

The book Flow: The Psychology of Optimal Experience (1990) by the psychologist Mihaly Csikszentmihalyi is a foundational account of sustained attention and immersion.

In his book The Paradox of Choice: Why More Is Less (2004), the psychologist Barry Schwartz clearly articulates how excess options undermine satisfaction and attentional stability.

The book Voluntary Simplicity (1981, revised in 2010) by Duane Elgin presents a philosophical and psychological account of intentional reduction as a path to clarity and wellbeing.

Explore more

A woman using a phone stands beside a painting of a girl reading by candlelight.

How to be indistractable

Stop blaming technology – distraction starts within. Manage your inner triggers to enjoy greater focus and a fuller life

by Nir Eyal

Photo of a vibrant blue flower beside orange flowers with a blurred green background.

Slow down, it’s what your brain has been begging for

It’s no small task to live a life of sustained attention. So slow down, and give your brain a break to do its work

by Teodora Stoica

Abstract painting with colourful overlapping circles and segments creating dynamic patterns and contrasts.

How to craft a harmonious life

Forget the ideal of work/life balance – your needs and interests are much richer than that, and your life can be too

by Jessica de Bloom & Merly Kosenkranius

Painting of a person sleeping in a bed with yellow bedding and a red blanket in a warm-toned room.

How to rest well

Taking a break isn’t lazy – learning to recharge is a skill that will allow you to enjoy a more creative, sustainable life

by Alex Soojung-Kim Pang

Close-up video of a bicycle gear cassette with chain in movement, showing detailed metal texture and mechanical design.

No, willpower isn’t a muscle – here’s a better way to think of it

The muscle metaphor based on ego-depletion theory hasn’t survived scrutiny. But there’s an alternative that holds promise

by Alberto De Luca

Silhouette of a person sitting on a docked boat at sunset with a bridge and mist in the background, photograph.

How to think clearly

By learning to question and clarify your thoughts, you’ll improve your self-knowledge and become a better communicator

by Tom Chatfield

Photo of nine matches in a row, progressing from unused to completely burnt.

How to recover from burnout

Feeling worn down, checked out, or bitter about work? The answer is not to ‘just work harder’. Try these steps instead

by Debbie Sorensen

Photo of a person leaning back with hands on head at a desk, laptop open, with feet up on the desk, green background.

How to think differently about procrastination

Avoid the trap of thinking you’re either working or not. A different mindset promises less self-judgment and more progress

by Rebecca Roache